
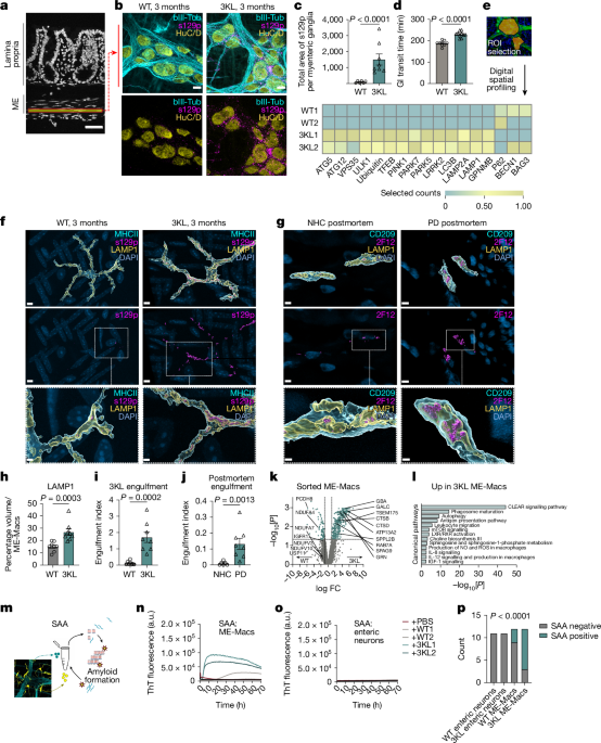
Evidence indicates the enteric nervous system can be the initial site of α-synuclein pathology in Parkinson's disease. Constipation commonly appears early and likely reflects ENS dysfunction. Postmortem and multimodal imaging show early Lewy pathology in the ENS with a caudo-rostral distribution from intestine to brainstem and other regions. Intestinal injections of αS in mice produce hierarchical spread of Lewy pathology to the brain. Little is known about cellular and molecular triggers of αS onset in the ENS. Tissue-resident macrophages perform niche-specific homeostatic functions. Muscularis externa macrophages (ME-Macs) support myenteric plexus integrity, maintain enteric neuronal health, accumulate αS with aging, and express PD-associated genes.
"Constipation is one of the earliest and most common symptoms in patients with PD and probably reflects ENS dysfunction1,10. The concept of body-first PD is strongly supported by postmortem and multimodal imaging studies showing early Lewy pathology in the ENS of patients with PD, suggesting a caudo-rostral distribution from the intestine to the brainstem and other brain regions2,11. Further, intestinal injections of αS in mice result in the hierarchical spread of Lewy pathology to the brain, strongly implicating the ENS in early stages of disease3,4."
"Tissue-resident macrophages are specialized phagocytes that orchestrate numerous niche-specific functions critical for tissue homeostasis12. In the intestine, macrophages facing the microbiota are continually replaced by blood monocytes and are strategically positioned in the murine lamina propria to engulf penetrating pathogens13. By contrast, ME-Macs reside in the muscularis externa (ME) and support the functional integrity of the myenteric plexus, a network of enteric neurons integral to gastrointestinal motility. ME-Macs colonize the murine intestine before birth, are self-maintained but gradually replaced throughout life and maintain enteric neuronal health through the production of neurotrophic factors and the clearance of debris."
Read at Nature
Unable to calculate read time
Collection
[
|
...
]